一、招标概况
中元建设科技有限责任公司受松滋bw必威西汉姆联官方网站工业投资开发有限公司的委托,以公开招标的方式就松滋市临港工业园扩园(二期)建设项目二标段工程总承(F+EPC)
进行公开招标。
本项目于2023年05月29日在湖北省电子招投标交易平台发布招标公告,2023年06月29日在松滋市开标室(1)开标,并于2023年06月29日完成评标工作。根据评标委员会提交的报告,松滋bw必威西汉姆联官方网站工业投资开发有限公司已经确认评标结果,现进行评标结果公示。
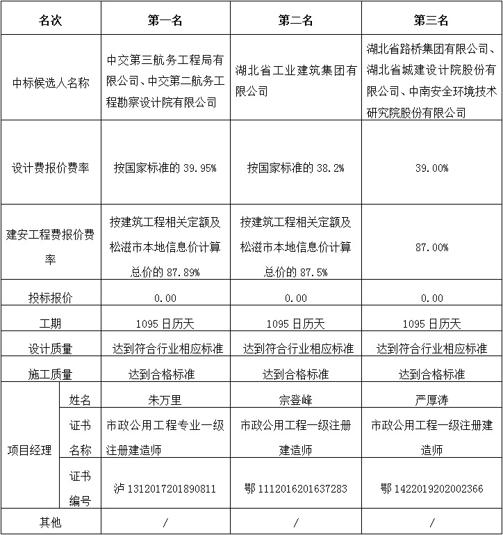
二、评标结果

三、公示时间
公示期为2023年07月01日至2023年07月03日(北京时间)。
四、异议与投诉
投标人或者其他利害关系人对结果有异议的,应在结果公示期内以书面形式向招标人提出,招标人将自收到异议之日起3日内作出书面答复。作出答复前,将暂停招投标活动。投标人或者其他利害关系人对招标人答复仍持有异议的,应当在收到答复之日起10内内持招标人的答复及投诉书,向行业主管部门或公共资源交易综合监管机构提出投诉。
五、联系方式
1、招标人:松滋bw必威西汉姆联官方网站工业投资开发有限公司
地址:松滋市新江口街道东城大道2-2号
联系人:刘雅兰
联系电话:0716-6226466
2、招标代理机构:中元建设科技有限责任公司
地址:松滋市二环南路东方明珠小区3#楼
联系人:蹇清华
联系电话:15926602314
3、行业主管部门:松滋市住房和城乡建设局
地址:松滋市建设路30号
联系人:赵磊
联系方式:0716-6226919
4、公共资源交易综合监管机构:松滋市公共资源交易监督管理局
地址:松滋市政务服务中心三楼
联系人:裴旭东
联系方式:0716-6315335