BETWAY·必威(西汉姆联)官方网站

bw必威西汉姆联官方网站
  • 网站首页
  • 集团简介
  • 新闻中心
  • 业务体系
    • 工业板块
    • 商业板块
    • 必威西汉姆联官网入口
    • Betway体育西汉姆联
    • 现代服务
  • 信息公开
    • 组织架构
    • 集团高管
    • 招标公告
    • 中标公示
    • 异常公告
  • bw必威西汉姆联官方网站文化
    • bw必威西汉姆联官方网站课堂
    • 文化理念
    • 集团VI
  • 党风廉政
  • 人才招聘
当前位置: 网站首页  >> 信息公开  >> 中标公示  >> 查看详情

中标公示

  • 组织架构
  • 集团高管
  • 招标公告
  • 中标公示
  • 异常公告

中标公示

松滋市临港工业园扩园(二期)建设项目三标段工程总承包(F+EPC) (HBSZ-202211QG-017004001)

来源: bw必威西汉姆联官方网站  日期:2023-07-05 16:20:37  点击:  属于:中标公示

一、招标概况

中元建设科技有限责任公司受松滋bw必威西汉姆联官方网站工业投资开发有限公司的委托,以公开招标的方式就松滋市临港工业园扩园(二期)建设项目三标段工程总承(F+EPC)进行公开招标。

本项目于2023年05月28日在湖北省电子招投标交易平台发布招标公告,2023年07月03日在松滋市开标室(1)开标,并于2023年07月03日完成评标工作。根据评标委员会提交的报告,松滋bw必威西汉姆联官方网站工业投资开发有限公司已经确认评标结果,现进行评标结果公示。

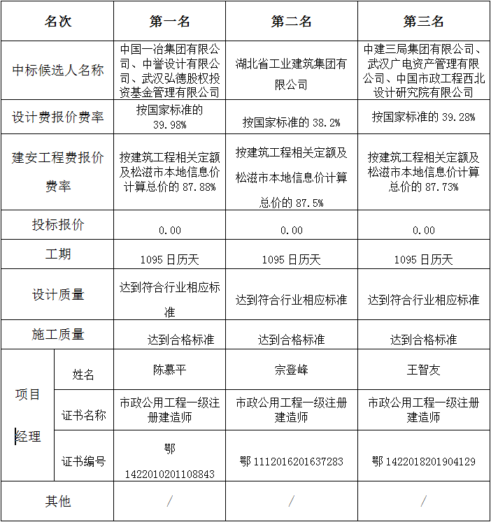
二、评标结果

三、公示时间

公示期为2023年07月05日至2023年07月07日(北京时间)。

四、异议与投诉

投标人或者其他利害关系人对结果有异议的,应在结果公示期内以书面形式向招标人提出,招标人将自收到异议之日起3日内作出书面答复。作出答复前,将暂停招投标活动。投标人或者其他利害关系人对招标人答复仍持有异议的,应当在收到答复之日起10内内持招标人的答复及投诉书,向行业主管部门或公共资源交易综合监管机构提出投诉。

五、联系方式

1、招标人:松滋bw必威西汉姆联官方网站工业投资开发有限公司

地址:松滋市新江口街道东城大道2-2号

联系人:刘雅兰

联系电话:0716-6226466

2、招标代理机构:中元建设科技有限责任公司

地址:松滋市二环南路东方明珠小区3#楼

联系人:蹇清华

联系电话:15926602314

3、行业主管部门:松滋市住房和城乡建设局

地址:松滋市建设路30号

联系人:赵磊

联系方式:0716-6226919

4、公共资源交易综合监管机构:松滋市公共资源交易监督管理局

地址:松滋市政务服务中心三楼

联系人:裴旭东

联系方式:0716-6315335




上一:bw必威西汉姆联官方网站文体中心保洁服务采购项目中标(成交)结果公告
下一:松滋市临港工业园扩园(二期)建设项目2-3标段全过程造价咨询服务结果公告


友情链接

  • 集团简介
  • 新闻中心
  • 业务体系
    • 工业板块
    • 商业板块
    • 必威西汉姆联官网入口
    • Betway体育西汉姆联
    • 现代服务
  • 信息公开
    • 组织架构
    • 集团高管
    • 招标公告
    • 中标公示
    • 异常公告
  • bw必威西汉姆联官方网站文化
    • bw必威西汉姆联官方网站课堂
    • 文化理念
    • 集团VI

电话:0716-6266208

地址:松滋市新江口镇贺炳炎大道266号
微信扫描关注我们:
鄂ICP备16022580号-1 BETWAY·必威(西汉姆联)官方网站 版权所有 2023-2028