BETWAY·必威(西汉姆联)官方网站

bw必威西汉姆联官方网站
  • 网站首页
  • 集团简介
  • 新闻中心
  • 业务体系
    • 工业板块
    • 商业板块
    • 必威西汉姆联官网入口
    • Betway体育西汉姆联
    • 现代服务
  • 信息公开
    • 组织架构
    • 集团高管
    • 招标公告
    • 中标公示
    • 异常公告
  • bw必威西汉姆联官方网站文化
    • bw必威西汉姆联官方网站课堂
    • 文化理念
    • 集团VI
  • 党风廉政
  • 人才招聘
当前位置: 网站首页  >> 信息公开  >> 中标公示  >> 查看详情

中标公示

  • 组织架构
  • 集团高管
  • 招标公告
  • 中标公示
  • 异常公告

中标公示

松滋市金投•划子嘴幸福家园安置小区及配套设施建设项目勘察中标候选人公示

来源: bw必威西汉姆联官方网站  日期:2018-12-22 08:30:00  点击:  属于:中标公示

一、招标概况

松滋市金投•划子嘴幸福家园安置小区及配套设施建设项目勘察于2018年11月24日在湖北公共资源交易信息网发布招标公告,2018年12月21日在松滋市公共资源交易中心开标。根据评标委员会提交的报告,松滋市金投•划子嘴幸福家园安置小区及配套设施建设项目勘察已经确认开标结果,现进行中标候选人公示。

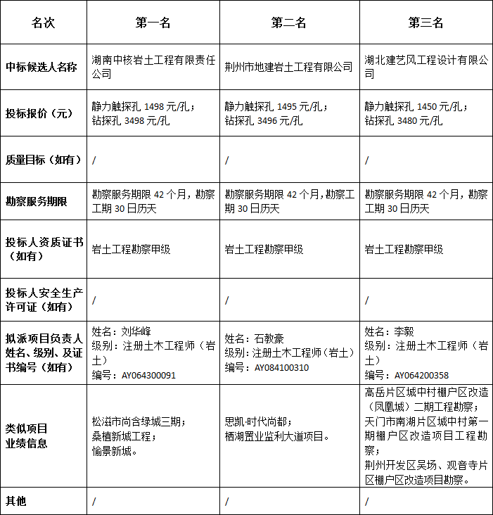
二、中标候选人情况

三、公示时间

公示期为2018年12月22日至2018年12月24日(北京时间)。

四、异议与投诉

投标人或者其他利害关系人对结果有异议的,应在结果公示期内以书面形式向招标人提出,招标人将自收到异议之日起3日内作出书面答复。作出答复前,将暂停招投标活动。

投标人或者其他利害关系人对招标人答复仍持有异议的,应当在收到答复之日起10日内持招标人的答复及投诉书,向行业主管部门或公共资源交易综合监管机构提出投诉。

五、联系方式

1.招标人:湖北松滋金投置业有限公司

地址:荆州市松滋市新江口镇玉岭南路玉岭花园

联系人:张炯

电话(传真):13677163730

2.招标代理机构:湖北永诚工程咨询有限公司

地址:松滋市新江口镇乐乡大道184号

联系人:赵弦

电话(传真):13397217717

3、行政监管部门:松滋市住房和城乡建设局

地址:松滋市新江口镇建设路38号

联系人:建管科

电话(传真):0716-6226919

4、综合监督管理机构:松滋市公共资源交易监督管理局

地址:松滋市政务服务中心3楼

联系人:监督科

电话(传真):0716-6315335



上一:松滋市金投•划子嘴幸福家园安置小区及配套设施建设项目设计中标候选人公示
下一:湖北金投物业管理有限公司办公家具采购项目中标候选人公示


友情链接

  • 集团简介
  • 新闻中心
  • 业务体系
    • 工业板块
    • 商业板块
    • 必威西汉姆联官网入口
    • Betway体育西汉姆联
    • 现代服务
  • 信息公开
    • 组织架构
    • 集团高管
    • 招标公告
    • 中标公示
    • 异常公告
  • bw必威西汉姆联官方网站文化
    • bw必威西汉姆联官方网站课堂
    • 文化理念
    • 集团VI

电话:0716-6266208

地址:松滋市新江口镇贺炳炎大道266号
微信扫描关注我们:
鄂ICP备16022580号-1 BETWAY·必威(西汉姆联)官方网站 版权所有 2023-2028