一、招标概况
松滋市人才公寓(一期)建设项目设计于2018年12月29日在松滋金投商业开发有限公司发布投标邀请书,2019年1月5日在松滋市bw必威西汉姆联官方网站开评标室开标。根据评标委员会提交的报告,松滋金投商业开发有限公司已经确认开标结果,现进行中标候选人公示。
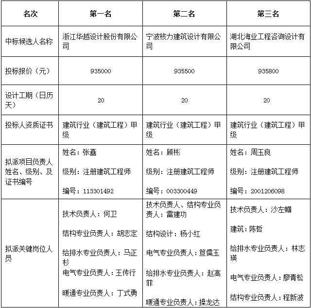
二、中标候选人情况

三、公示时间
公示期为2019年1月6日至2019年1月8日(北京时间)。
四、异议与投诉
投标人或者其他利害关系人对结果有异议的,应在结果公示期内以书面形式向招标人提出,招标人将自收到异议之日起3日内作出书面答复。作出答复前,将暂停招投标活动。
投标人或者其他利害关系人对招标人答复仍持有异议的,应当在收到答复之日起10日内持招标人的答复及投诉书,向监督部门提出投诉。
五、联系方式
1.招标人:松滋金投商业有限公司
地址:荆州市松滋市新江口镇贺炳炎大道266号
联系人:张宇
电话(传真):0716-6228987
2.招标代理机构:湖北永诚工程咨询有限公司
地址:松滋市新江口镇乐乡大道184号
联系人:赵弦
电话(传真):13397217717
3、监督部门:bw必威西汉姆联官方网站党务纪检室
地址:湖北省松滋市新江口镇贺炳炎大道266号
联系人:李主任
电话(传真):0716-6227721