BETWAY·必威(西汉姆联)官方网站

bw必威西汉姆联官方网站
  • 网站首页
  • 集团简介
  • 新闻中心
  • 业务体系
    • 工业板块
    • 商业板块
    • 必威西汉姆联官网入口
    • Betway体育西汉姆联
    • 现代服务
  • 信息公开
    • 组织架构
    • 集团高管
    • 招标公告
    • 中标公示
    • 异常公告
  • bw必威西汉姆联官方网站文化
    • bw必威西汉姆联官方网站课堂
    • 文化理念
    • 集团VI
  • 党风廉政
  • 人才招聘
当前位置: 网站首页  >> 信息公开  >> 中标公示  >> 查看详情

中标公示

  • 组织架构
  • 集团高管
  • 招标公告
  • 中标公示
  • 异常公告

中标公示

松滋市服装产业园(B区)职工宿舍建设项目监理中标候选人公示

来源: bw必威西汉姆联官方网站  日期:2019-12-04 10:03:56  点击:  属于:中标公示

一、招标概况

松滋市服装产业园(B区)职工宿舍建设项目监理于2019年11月27日向被邀请单位发出投标邀请,2019年12月03日在bw必威西汉姆联官方网站开评标室开标。根据评标小组提交的评标报告,松滋bw必威西汉姆联官方网站工业投资开发有限公司已经确认评标结果,现进行中标候选人公示。

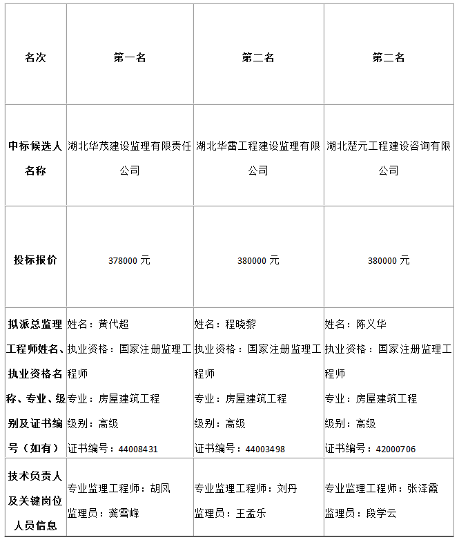
二、中标候选人情况

三、公示时间

公示期为2019年12月4日至2019年12月6日(北京时间)。

四、异议与投诉

投标人或者其他利害关系人对结果有异议的,应在结果公示期内以书面形式向招标人提出,招标人将自收到异议之日起3日内作出书面答复。作出答复前,将暂停招投标活动。

投标人或者其他利害关系人对招标人答复仍持有异议的,应当在收到答复之日起10日内持招标人的答复及投诉书,向监督部门提出投诉。

五、联系方式

1、招标人:松滋bw必威西汉姆联官方网站工业投资开发有限公司

地址:松滋市新江口镇贺炳炎大道266号

联系人:喻海丰

电话(传真):13872386888

2、招标代理机构:湖北永诚工程咨询有限公司

地址:松滋市新江口镇白云花园东北门湖北永诚

联系人:赵弦

电话(传真):13397217717

3、监督部门:bw必威西汉姆联官方网站党务纪检室

地址:松滋市新江口镇贺炳炎大道266号

联系人:刘女士

电话(传真):0716-6227721

上一:金投•划子嘴幸福家园安置小区乘客电梯采购及安装项目中标公告
下一:湖北松滋金投置业有限公司金投•奥体庄园项目无负压供水设备项目竞争性磋商结果公告


友情链接

  • 集团简介
  • 新闻中心
  • 业务体系
    • 工业板块
    • 商业板块
    • 必威西汉姆联官网入口
    • Betway体育西汉姆联
    • 现代服务
  • 信息公开
    • 组织架构
    • 集团高管
    • 招标公告
    • 中标公示
    • 异常公告
  • bw必威西汉姆联官方网站文化
    • bw必威西汉姆联官方网站课堂
    • 文化理念
    • 集团VI

电话:0716-6266208

地址:松滋市新江口镇贺炳炎大道266号
微信扫描关注我们:
鄂ICP备16022580号-1 BETWAY·必威(西汉姆联)官方网站 版权所有 2023-2028